共计 1580 个字符,预计需要花费 4 分钟才能阅读完成。
传统方案是在国内通过交易所 C2C 出入金,然后在交易所交易。主要弊端是,出金容易碰到黑钱,入金太频繁会容易被请去喝茶。
或者一种更为复杂的,通过香港银行(内地银行)——wise——Fiat24——海妖交易所——其他交易所,虽然路径可逆,但是中间任何一个平台出问题了,就出入金受阻了。
解决方案是,一次性入金交易所,然后直接用 U 卡消费,不打算把钱搞回来。可是遇到资金量比较大的同学,消费不完或者不想消费就比较麻烦。为了解决这个问题,大家可以参考下面 2 个出入金方案,都是之前给过大家教程的。
1、通过胜利证券交易比特币
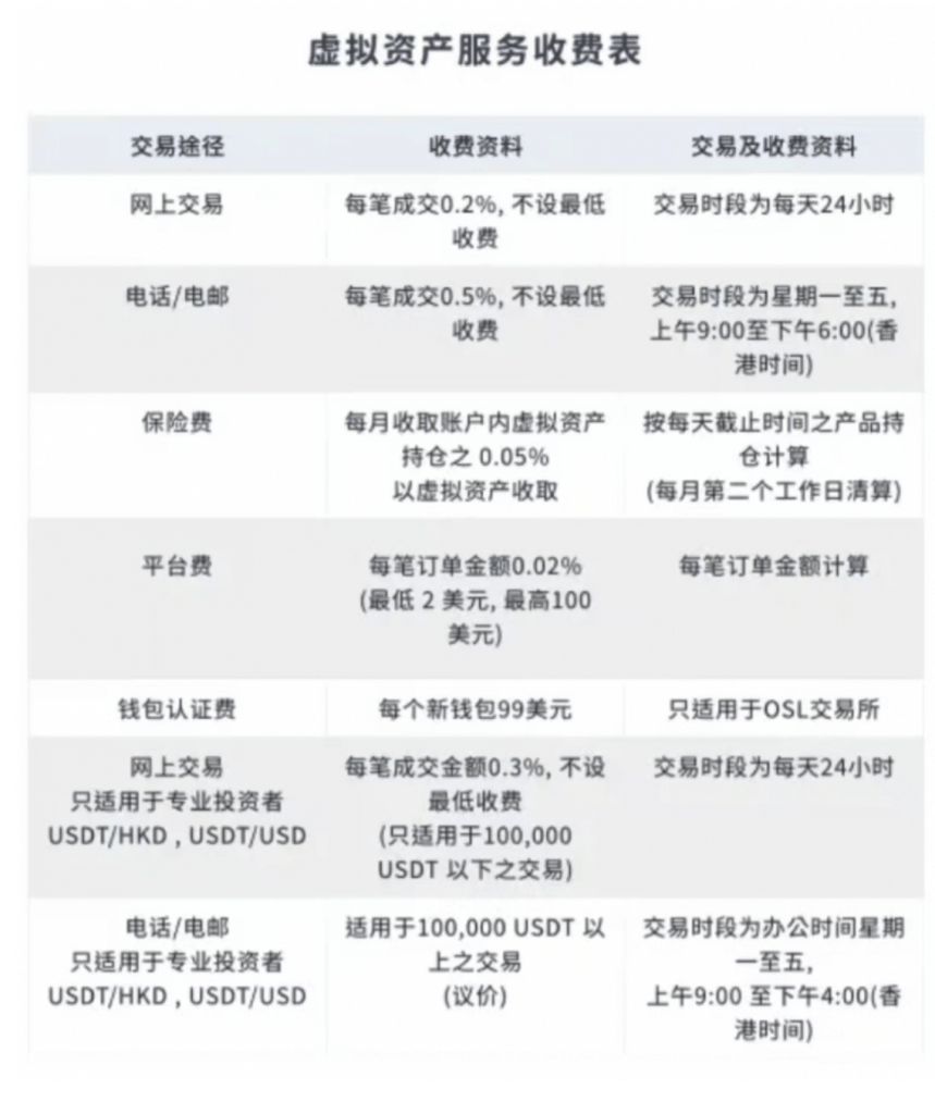
我之前已经整理过非常详细的 开户教学 了,大家开通后,可以直接用港卡(建议用众安 za)出入金,然后可以直接在胜利证券里买卖比特币。交易费用包含交易费 0.2%+ 平台费 0.02%(最低 2 美金)。
举个例子:我买卖 10 万港币的比特币 BTC,费用是 10 万 *(交易费 0.2%+ 平台费 0.02%)=220 港币,其中交易费没最低消费,平台费最低收 2 美金。也就是说,只要单次交易额低于 7.8 万港币,都会被收 2 美金。
那么我的 10 万交易金额的总费用是 200 港币 +20 港币,总共 220 港币,折算为 0.22%,千分之 2.2。
贵是有点贵,特别是 7.8 万港币以内,需要被强制收 2 美金的平台费(大约 16 港币),如果交易 1 万港币,这需要 20+16=36 元,折算为 0.36%,千分之 3.6。
但别忘了,买卖都是这个交易费用,如果用来出金,那就非常划算了,比特币出金费率只有不到 0.36%,那是非常诱人的。

其他的功能,例如提币也是有的,自己可以去开户教学里查看。总得来说,如果资金量比较大,而且希望安全不被监控,可以一次性出金到香港,然后用胜利证券,需要多少定投多少。
2、通过新加坡券商交易比特币基金
之前给大家安利的新加坡长期证券,是为数不多可以直接交易比特币基金(IBIT)。可以通过开通香港长桥证券 + 新加坡长桥证券实现资金 0 损耗内部划转,例如把香港银行的美金入金到香港长桥,再划转到新加坡长桥,那就可以直接购买比特币基金。毕竟有 1 倍做多做空,还有 2 倍做多做空,非常灵活。
而且,通过基金形式持有比特币,理论上比放在交易所安全,也不用担心交易所跑路或者监守自盗。
而关于交易费用,是这样的:
买入:
平台费:0.005USD/ 股(最低是 0.99USD),最高是 1% × 交易金额,两者低值。
交收费:0.003 美元 × 成交股数,最高 7% × 交易金额
举个例子:我买卖 12890 美元(等值大约 10 万港币)的比特币基金 IBIT,基金市场价是 50 美金,则成交 257 股。
平台费:257*0.005=1.285 美元,最高交易金额 =12890*1%=128.9,两者取最低值,即 1.285 美元。
交收费:257*0.003=0.771 美元,最高交易金额 =12890*7%=902.3,两者取最低值,即 0.771 美元。
我交易 12890 美元总费用 1.285+0.771=2.056 美元,折算为 1.285/12890=0.016%,万分之 1.6,胜利证券费用是他的 13.75 倍。
因为有最低 0.99USD 的最低收费,理论上,只要单次交易股数不超过 200 股(IBTI 目前市场价是 50 美金左右),都是收 1 美元费用平台费 + 实际交收费。例如定投 1000 美元,费用只有平台费 0.99+ 交收费 =1.05。
所以用来来定投,是非常划算的。
当然,卖出费用会多一点,给大家贴个图,自己可以算一下:

所以,如果是囤币党,其实可以考虑通过比特币基金来曲线救国来实现,除了要给一点基金管理费和不能 24 小时交易上大倍数杠杆,省下都是优势。这也是我推荐新加坡长桥证券的主要理由。盈透或者香港这类券商是不能交易比特币基金的(目前来说),希望以后可以放开。
总结来说,除了传统的方法,现在我们还有 胜利证券 或者新加坡券商来实现定投,具体哪个适合大家,可以好好结合自己实际来选择。